Skip to main content

jDeck - Flight simulator MCP

Specifications

Technology: C, Microchip, DLL, MPLAB IDE, Proteus, HID, CGS x7
Highlights: Desktop mountable, Single player, Advanced simulation, Low cost
Future expansion: Radio panel, Display selector, Parking brake and auto brake switches, Landing gear knob, Vital systems from the overhead panel

Description

The basic idea behind this project is a hobby of mine. Since I was a child airplanes have fascinated me, I was dreaming of being a pilot, but this dream did not came true yet and until it does there is a simple tool to satisfy this dream: flight simulators. So I established an objective to myself: to create and enjoy my own flight simulator hardware.

The first step is selecting the software for it. This was not that hard, as I was not aiming any combat games, there remained basically 2 players: Microsoft Flight Simulator and X-Plane.

Although the MSFS has a record beating history, the project was closed down by the software giant in 2009, therefore my choice the dynamically developing X-plane.

The second step in the design is to select an aircraft among the hundreds available which fits me best. I think I did not make a bad choice with the Boing 737, as this is the most sold passenger jet. There is a project called x737, freely available which tries to simulate all the systems a 737-800NG has.

The last step remained to build cockpit for it. In the early enthusiastic times I was searching the webstores for available hardware, but I rapidly lost my interest because of the costs. Beside the high price, the equipment itself was disappointing because there is plenty of hardware designed for a specific aircraft, but what if after a midrange flight with a 737 I would like to carry out a bush-flight between high mountains in a small Cessna?  Here we go doubling the already huge costs, because there is no sim hardware capable of doing this.

And in time become more and more clear that there has to be another solution. So I started to design my own desk-cockpit.

After studying the available solutions and possibilities it seemed clear that there are 4 main factors which should guide the design of the system:

Innovation: all new available tools need to be used for a competitive system.
Simplicity: it is useless to overcomplicate any device for functions which are used very rear, or not at all.  
Multifunctionality: in order to provide a wide range customer satisfaction, the device should be able to work with all kind of aircraft.
Low costs: all available simulator hardware equipment is considered to be a hobby, which automatically means high price.

As per the implemented solution, We can take the USB communication as the link between the hardware and the interface and we have then 2 sides.

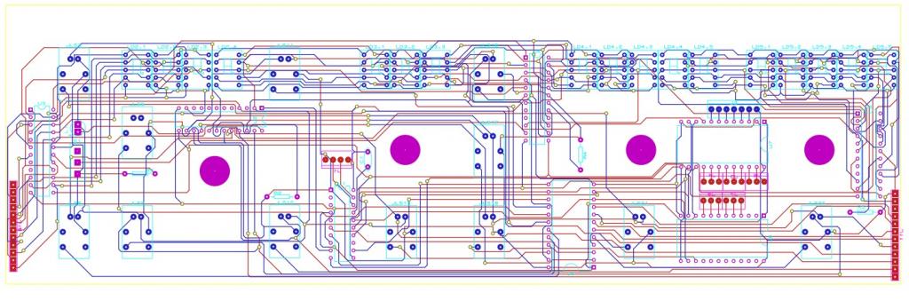
At one side we have the hardware with the heart of Microchip’s PIC18F14K50 low pin count 8bit microcontroller. This chip has embedded USB capabilities and was programmed with the HID Framework as basis. The microcontroller is connected to a set of LED Display Drivers to visualize data and to demultiplexer to read interactions. At the other side of the communication pipe lays the USB HUB of the computer with the HID class drivers loaded. This channel is ending in the plugin system of the flight simulator.